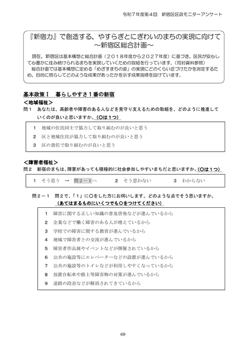
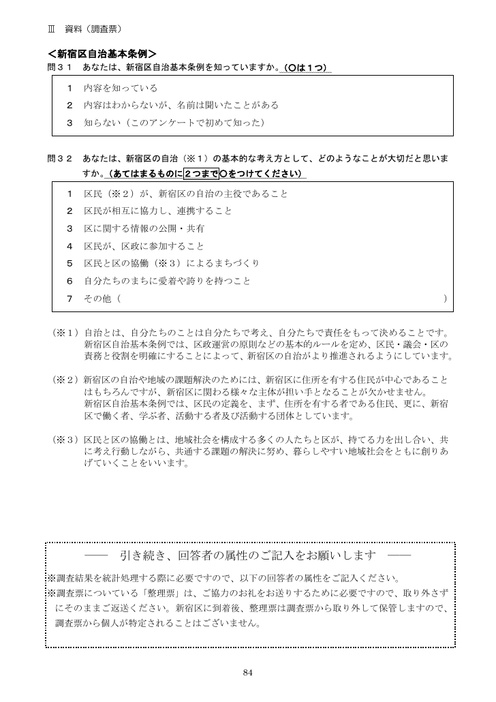
区ホームページ »
「令和7年度第4回モニターアンケート」 : 「資料(調査票)・第4回」のスライドプレビュー
[報告書PDFのダウンロード]
マウスホイールの回転、キーボードの矢印キー(← →)、スクロールバーのポインタをドラッグ、のいずれかでページが移動します。
中央の画像をクリックすると拡大画像を別ウィンドウで表示します。
中央以外の画像をクリックするとその画像が中央に移動します。
PDF内の目次ページと検索結果で表示されるページ番号は必ずしも一致しません。